Rewolucyjna metoda tworzenia minimózgu. Nie obyło się bez kontrowersji

Naukowcy znaleźli sposób na laboratoryjne wytworzenie miniaturowego ludzkiego mózgu. W tym celu wykorzystują... tkankę mózgową.

Patryk Łobaza (BlackPrism)
0
Udostępnij na fb
Udostępnij na X
Rewolucyjna metoda tworzenia minimózgu. Nie obyło się bez kontrowersji

Duży problem z leczeniem chorób mózgu jest ogromne ryzyko, z jakim się to wiąże, a wszelkim kuracjom brakuje właściwej bazy testowej, by potwierdzić ich skuteczność. To się może zmienić, gdyż naukowcy są teraz w stanie wyhodować miniaturowy mózg prosto z płodowej tkanki mózgowej.

Dalsza część tekstu pod wideo

Naukowcy tworzą miniaturowy mózg do badań

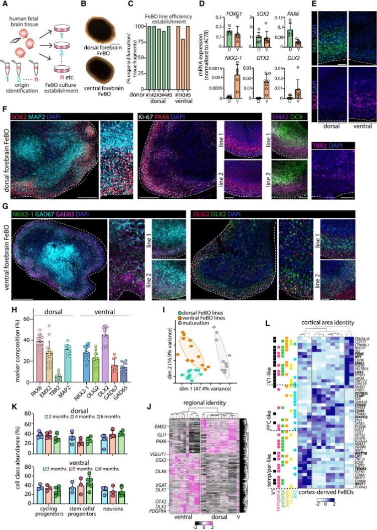
Na łamach czasopisma naukowego Cell pojawił się ostatnio artykuł holenderskich naukowców z Delilah Hendriks i Anną Pagliaro na czele. Badacze z  Instytutu Hubrechta i Centrum Księżnej Maximy opracowali, być może, rewolucyjną metodę wytwarzania organoidów mózgowych. Dotychczasowe próby obejmowały proliferację milionów komórek macierzystych i przekształcanie ich w neurony.

Naukowcy z Holandii podeszli do tego zupełnie z innej strony i w celu stworzenia miniaturowego mózgu wykorzystali tkankę mózgową płodu. Cała samoorganizująca się struktura jest wielkości mniej więcej ziarenka ryżu. Nie jest to jednak pełnoprawny organ, gdyż nie ma myśli, emocji ani świadomości. Natomiast badacze żywią nadzieję, że okaże się cennym modelem w leczeniu chorób i zaburzeń mózgu.

Dzięki naszym badaniom wnosimy ważny wkład w dziedziny badań nad organoidami i mózgiem. Do tej pory byliśmy w stanie pozyskać organoidy z większości narządów ludzkich, ale nie z mózgu. To naprawdę ekscytujące, że teraz udało nam się przeskoczyć także tę przeszkodę

– mówi Hans Clevers, pionier badań organoidów w Instytucie Hubrechta i Centrum Księżnej Máximy.

Metoda, choć może okazać się rewolucyjna, jest bardzo kontrowersyjna, a w wielu krajach byłaby wręcz nielegalna. Wspomnianą tkankę mózgową pozyskuje się z abortowanych płodów. Naukowcy podkreślają, że ściśle współpracowali z bioetykami w trakcie projektowania metodologii, lecz zagadnienia etyczne mocno różnią się nawet w krajach o podobnej kulturze. Szczególnie podczas omawiania delikatnych tematów obejmujących aborcję i wykorzystywanie komórek abortowanych płodów. 

Rewolucyjna metoda tworzenia minimózgu. Nie obyło się bez kontrowersji

Biorąc pod uwagę niską dostępność tkanki płodowej, naukowcy dotychczas hodowali ludzkie „minimózgi” jedynie z komórek macierzystych.